【全國瘧疾日】這種病已在我國本土消除,但每年都有境外輸入!一文了解“元兇”
每年的4月26日是“全國瘧疾日”。或許有人會說,“瘧疾不是已經被消除了嗎?”
事實上,我國雖已在2021年獲得世界衛生組織消除瘧疾認證,
但每年依舊有大量的輸入性瘧疾病例,輸入再傳播的風險持續存在。
而這一切的幕后的真正元兇,正是一類不起眼卻極具危害性的血液寄生蟲——瘧原蟲。

瘧原蟲為單細胞真核生物,是引起瘧疾的病原體。瘧疾俗稱“打擺子”“發瘧子”,古代稱“瘴氣”,
主要是通過雌性按蚊叮咬或輸入帶瘧原蟲的血液而感染所引起的傳染病,是一種可防可治的血液寄生蟲病。
能感染人類的瘧原蟲有5種:惡性瘧原蟲、間日瘧原蟲、三日瘧原蟲、卵形瘧原蟲和諾氏瘧原蟲。

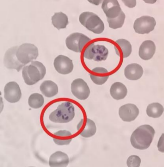
惡性瘧原蟲環狀體期

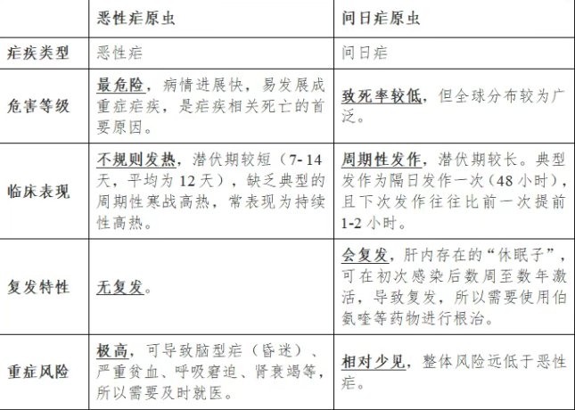
在感染人類的五種瘧原蟲中,危害最大的兩種瘧原蟲是惡性瘧原蟲與間日瘧原蟲,分別引起惡性瘧和間日瘧。
下面就讓我們一起來看看它們在危害等級、臨床表現、復發特性等方面有哪些區別:
守住無瘧防線的核心就是防輸入、斷傳播、早發現、快處置。
1.出境歸來多留意。出境前往瘧疾流行區的務工、旅游、商務和野外工作的人員為高風險人群,
回國后若出現發熱、畏寒、乏力等癥狀,務必第一時間就醫并主動報備旅居史。
2.防蚊滅蚊不松懈。做好個人防護至關重要,有蚊媒活動時,居家使用蚊帳、紗窗、蚊香及電蚊液等,
外出或野外活動時,穿淺色長袖衣褲,在暴露部位涂抹含避蚊胺的驅蚊劑。
3.早診早治是關鍵。瘧疾患者和瘧原蟲攜帶者是主要傳染源,及時發現并規范治療,防擴散。

消除瘧疾不是終點,而是防控的新起點。
瘧原蟲雖然隱蔽,但是只要我們認清它的“真面目”,主動監測,及時發現,
做到早診斷早治療,并科學防蚊滅蚊,就能杜絕這一元兇的危害。
守護健康,遠離瘧疾,共筑穩固公共衛生防線!/健康科普
- 上一篇:沒有啦
- 下一篇:傳染性強、后遺癥嚴重!中疾控提醒:流腦進入高發季 2026/4/13
